Home
民団宮城とは
- 民団宮城とは
- 韓国会館
- 業務内容
傘下団体/支部
行事案内
- お知らせ
- フォトギャラリー
お問い合わせ
アクセス
▪
お知らせ
Home
行事案内
お知らせ
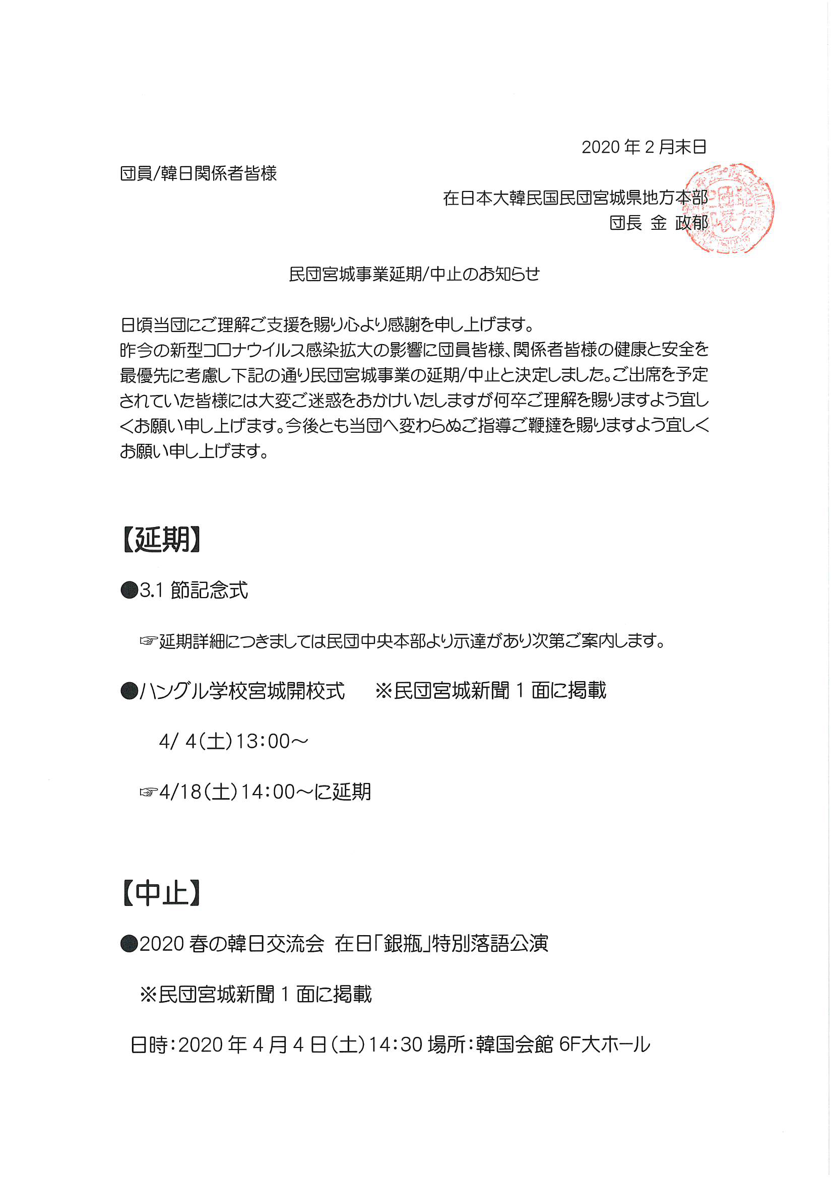
民団宮城行事延期・中止のお知らせ
2020-03-02
・
お知らせ リスト
▪9月★民団宮城文化センター自主勉強応援コーナー★
2020-09-08
▪在留資格を持つ外国人の再入国を9月1日から解禁
2020-09-03
▪【動画】「お家で作る簡単韓国料理教室」第5話 ポッサム
2020-08-31
▪民団宮城新聞 2020年08月号を掲載しました。
2020-08-31
▪【動画】「お家で作る簡単韓国料理教室」第4話 プルコギ
2020-08-27
▪次世代と意見交換会 民団宮城 今後の事業に反映へ
2020-08-26
▪保護者同伴で BBQ交流会 ハングル学校みやぎ
2020-08-26
▪【動画】「お家で作る簡単韓国料理教室」第3話 薬膳簡単サムゲタンと大根キムチ
2020-08-14
▪【動画】「お家で作る簡単韓国料理教室」第2話 ほやビビンバとワカメとキュウリの冷し汁
2020-08-13
▪8月★民団宮城文化センター自主勉強応援コーナー★
2020-08-07
▪【動画】「お家で作る簡単韓国料理教室」第1話 チーズタッカルビ
2020-08-04
▪「望ましい歴史・公民教科書を」…民団宮城が仙台市と県に要望書
2020-07-29
▪会長に嚴由美氏…婦人会宮城本部
2020-07-29
▪民団宮城新聞 2020年07月号を掲載しました。
2020-07-28
▪7月★民団宮城文化センター自主勉強応援コーナー★
2020-07-27
▪民団宮城新聞 2020年06月号を掲載しました。
2020-07-02
▪[記事06.25]苦境の留学生に宮城本部が食料配布…民団宮城
2020-06-26
▪6月★民団宮城文化センター自主勉強応援コーナー★
2020-06-24
▪宮城県内に暮らす韓国人留学生に食品を支援します
2020-06-15
▪民団宮城新聞 2020年05月号を掲載しました。
2020-06-02
▪5月★民団宮城文化センター自主勉強応援コーナー★
2020-05-25
▪[記事 05.13] 全文化講座1年延期 宮城本部
2020-05-13
▪【重要】2020民団宮城文化センター事業延期について
2020-05-01
▪民団宮城新聞 2020年3月・4月統合号を掲載しました。
2020-05-01
▪4月★民団宮城文化センター自主勉強応援コーナー★
2020-05-01
▪【重要】新型コロナウイルス感染症の対応について
2020-03-31
▪民団宮城行事延期・中止のお知らせ
2020-03-02
▪ 民団宮城新聞 2020年02月号を掲載しました。
2020-03-02
▪【募集】2020 在外同胞中高生及び大学生母国研修
2020-02-21
▪民団宮城新聞 2020年01月号を掲載しました。
2020-02-05
▪民団宮城新聞 2019年12月号を掲載しました。
2020-01-06
▪【イベント】2月10日(月)「2020韓日交流/登録説明会」のご案内
2020-01-06
▪民団宮城新聞 2019年11月号を掲載しました
2019-11-29
▪民団宮城新聞 2019年10月号を掲載しました
2019-10-31
▪【イベント】10月19日(土)「2019年運動会・10月マダン」のご案内
2019-10-04
1
2
3
4
5
6
タイトル
内容
みんだん生活相談センター
無料生活相談申請
民団宮城文化センター
2026年韓国語講座申込書
韓国語講座登録について
2026年韓国文化は調節中
民団宮城文化センターSNS
Facebook
Instagram
X
Blog
民団・民団新聞
民団宮城新聞
新聞広告案内
新聞広告申請書