| | 市場に横流しされた米国支援のトウモロコシ
| | | 新義州で中国から輸入した食糧を積み替える北韓兵士
| | | 北韓へ粉ミルクを送る大韓赤十字社のトラック=10年3月10日
|
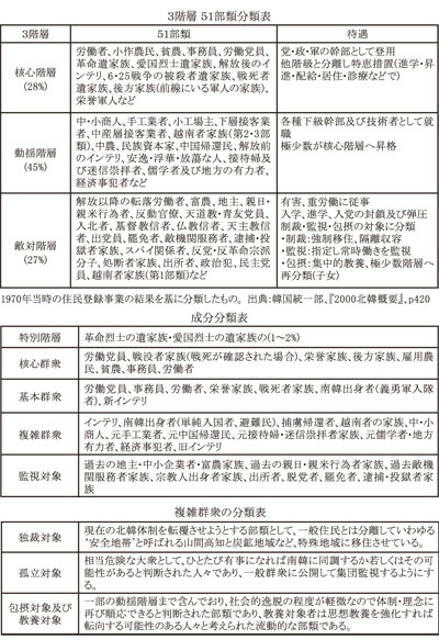
金日成‐正日‐正恩と続く一族支配体制を維持するために人的・物的資源を集中させ、住民の生命と最低限の人権さえ踏みにじり、平和破壊者として振る舞う北韓独裁体制がいつまでも持つわけがなく、3代目への世襲過程で大きな波乱が起きないわけがない−−すでに随所で兆候がある。韓半島の分断構造が地殻変動期にある今、最も懸念されるのは、北韓独裁による核兵器・弾道ミサイルなど大量殺戮兵器の開発・拡散や戦争も辞さないとする破れかぶれの武力挑発であり、住民に対するいっそうの人権蹂躙だ。総連はこの北韓の地に、甘言を弄して同胞約10万人を送り込んだ。北送阻止闘争を展開した民団にも忸怩たる思いが残る。脱北して日本に定着した200人を超す元北送同胞たちが語る悲惨な人権状況は、いっそう悪化することも懸念されており、在日同胞はどう対応すべきか、真剣に問われている。 ■□ ヘルシンキ議定書の役割 国を超えた絶対課題…北韓も無縁ではいられない ジュネーブで人権・人道分野を担当するある外交官は、「人権は、政治的対立が持ち込まれるドロドロしたもの。人道は、みんなのためになる純粋な人助け」と説明するという。 人道と人権は不可分の関係 確かに、「人権」は外交圧力の手段になりやすく、抜き差しならない政治問題になりやすい。民主化運動を許さず、指導的人士を現在も軟禁状態に置く中国は、欧米など国際社会からの厳しい批判を「不当な内政干渉」だと遮断し、超大国らしからぬ姿を見せている。 しかし、「政治的にドロドロ」し、猛烈な反発を招くからと言って、人権尊重を求めることに尻込みするわけにはいかない。 『大辞林』にはこうある。「人道=人間として守るべき道。人の人たる道。人道主義=人間愛の立場から人々の福祉を図ろうとする思想態度。博愛・平等、人権の尊重、平和・無抵抗主義などを特徴とする」。「人権=人間が人間らしく生きるために生来持っている権利。基本的人権」 人道と人権の概念は分かちがたく、人権は人道の核心をなす具体性のある課題であり、世界人権宣言が示すように人類社会の公約そのものだ。いかなる名分によっても冒されない。 冷戦時代の東西対話フォーラム「欧州安全保障協力会議」とそのヘルシンキ議定書(1975年)の果たした役割を想起すべきだろう。 この議定書は「人権はもはや国家の内政事項ではない」とし、脅かされやすい人権の擁護は国家を超えた絶対重要課題であることを国際法的に認めた。これは92年に「人権の貫徹のためには国家主権の制限も必要となり得る」との国連安保理の首脳声明によって補強された。 ヘルシンキ議定書によって、旧東独は民主化要求を武力弾圧する挙に出にくくなったと言われる。東独にはあった市民的空間が北韓にはなく、ヘルシンキ議定書の効果を東独と同一には論じられない。だが、この本質的な流れから、北韓の人権問題が無縁であり続けるのは不可能だ。 ■□ 足踏みする北韓人権法案 国際社会への背信…先行の欧米諸国、韓国を注視 英国議会の「北韓に関する上下院共同委員会」に属する与野党議員20人が先月20日、韓国与野4党代表に「北韓の人権問題を改善することは、韓国だけでなく国際社会の利益にも合致する」と諭し、北韓人権法案(別掲参照)を直ちに制定するよう促す書簡を送った。 同法案は、韓国国会に上程されたまま、野党側の反対で漂流状態にある。今月の臨時国会に際し与党ハンナラ党は、同法案の成立を韓米FTA(自由貿易協定)批准案と並んで最重要課題としてきた。しかし、成立の展望は開けておらず、ハンナラ党の弱腰に批判が強まっている状況だ。 民主党や民主労働党の反対理由は、「南北対立主義を煽り、北韓人権問題を政治化させる」「対話すべき相手側の当局者や住民を訴追する材料を公開的に収集するもの」「北韓の人権を本当に心配するなら、生存権次元での人道的支援が優先する」など。突き詰めれば「北韓を刺激する恐れがある」という点にある。 動きの鈍い韓国を尻目に、北韓の人権改善を促す法律は米国が04年、日本が06年に制定し、国連は05年から毎年、北韓人権決議案を採択してきた。欧州議会も昨年7月、06年に続いて対北人権決議案を圧倒的な支持を得て採択した。参席65議員のうち64人が賛成だった。 先軍政治こそ人権擁護とは この決議文は北韓当局を指弾するだけでなく、中国に対しても圧力をかけることを避けてはいない。脱北者の検挙と強制送還を中断し、北韓との緊密な関係を活用して人権状況の改善と経済的・社会的改革を促すよう求めている。 米国の対北人権法は、北韓は金正日が絶対的な権力を握る独裁国家であることを明記したうえで、韓国人や日本人の拉致問題解決など人権状況が改善されない限り、北韓への人道支援以外の援助を禁止することを定めるなど制裁的な側面を持っており、韓国の法案よりも厳しい内容だ。 国際社会のこうした動きに対し北韓は、「《人権》攻勢は国と民族の自主的発展を抑制して世界平和と安全を脅かす深刻な要因」と規定、「人間愛の最高化身であられ、正義の象徴であられる偉大なる金正日同志が先頭に立っておられ、自主政治、人権擁護政治の標本である先軍政治がある限り、我々は社会主義を擁護固守するための聖なる闘争において必ず勝利する」とうそぶいている(07年8月17日付労働新聞編集局論説「帝国主義の《人権》攻勢を断固として踏みつぶそう」)。 しかし、強硬に反発する一方で北韓は、対米直接対話に執着する側面を見せてきた。2000年に北韓と国交を結び、平壌に大使館を置く英国は、人権問題については保守・進歩、あるいは与党・野党にかかわりなく主張すべきは主張する立場を堅持している。それでも北韓は、英国との国交を断絶してはいない。 拉致の被害者韓国は8万人 韓国に定住した脱北者はすでに、2万2000人を超えた。皆がみな飢えや強圧に苦しんだ生活体験や強制収容所、教化所など拘禁施設の実態、公開処刑や公開裁判の恐怖を証言してきた。 韓国には加えて、北にいる家族との再会を熱望する大量の越南・離散家族がいる。6・25韓国戦争中に北韓によって拉致された民間人も8万人余にのぼる。このうち多くが強制労働や栄養失調で死亡したと推定され、生存していても高齢化が著しい。だからこそと言うべきか、安否確認、再会、遺骨引き渡しを望む声が根強くある。 韓国は直接的な被害者であるだけでなく、いずれは統一国家を営む同族として、北韓住民の人権にはどの国よりも積極的に関与しなければならない立場にある。法案成立に反対する側に対して、北韓に追従する《従北勢力》どころか、金正日に奉仕する《従金勢力》そのものだ、との非難が浴びせられているのも当然だ。反対派はいずれ、この言葉を北韓住民の口から直接ぶつけられよう。 ■□ 韓国が西独に学ぶもの 左派にも理念的原則…人権を柱に相互主義貫く 市民レベルで連帯があった 北韓の人権問題との関連で、韓国がドイツ統一から学ぶべき教訓は2つある。第1に、68年の学生活動家でさえ東独体制を批判し、東独の反体制派とも交流して市民レベルで連帯したこと、第2に、東独に対し何事にも一方的な譲歩をせず、相互主義を貫いたことだ。 ブラント首相(ドイツ社会民主党党首)が東方政策を推進するまで、両独関係は虚構の上にあった。西独が東独を国際法上は存在しない、旧ドイツのソビエト占領地域と見なせば、東独は西独を、ナチ後継者の復讐主義者の集団と規定してきたからだ。 この虚構を突き崩し、東方政策を可能にする下地をつくったのはいわゆる「68年運動」だった。60年代後半から起こって68年にピークに達した反体制運動で、最初の戦後世代と称された反権威主義や社会主義の思想を抱く左派学生が中心を担った。ナチスと関わりのあった親世代との対決を鮮明にした学生たちは、この間の韓国の比ではない左右激突と世代間対立をいとわず、西独社会をはじめ欧州地域を震撼させた。 この運動が東独によって、扇動政策の格好の標的にされたのは言うまでもない。東独は秘密警察シュタージの要員を多数送り込み、その浸透力はブラント首相の秘書にまで食い込むほどだった。68年9月には、資金提供を含む強力なバックアップによって、ソ連型モデルを肯定するドイツ共産党を再建させてもいる。 スターリン的全体主義批判 しかし、西独の左派学生たちは、東独の体制側の学生たちと足繁く接触する半面で、反体制勢力とも密接な連絡を取っており、東独の民主主義の欠如を堂々と批判してきた。ここで押さえておくべきは、東独体制は自国の学生・市民の怨嗟の的であり、西独の左派からも信任を得られなかったがゆえに、西独に対する政治工作はみるべき効果を示せなかった事実である。 東方政策で平和共存の基礎を固めたドイツ社会民主党は、マルクス・レーニン主義に基づく社会主義運動からは「裏切り者」扱いされたいわゆる「修正主義」の系譜だ。東独の全体主義的なスターリニズム体制には一貫して批判的であり、普遍的人権を巡っては原則的な立場を、経済関係においても相互主義を貫いたことで知られる。 西独の東独に対する相互主義の徹底ぶりは、韓国のこれまでの北韓に対する姿勢からは想像がつかないほどだ。 東独に対する借款供与でも、自らの経済的利益はもちろん、政治的な反対給付を必ず確保した。有名なのは、東独の政治犯3万4000人を釈放して西独入りさせ、離散家族25万人を西独に移住させる代価として、34億マルクの物資支援を行ったことだ。 東独がベルリンの壁を開放する直前、対外債務の肩代わりを要請したことに対し、西独は反体制グループの容認、自由な選挙、ドイツ社会主義統一党の指導的役割の放棄などを求め、この条件を呑むならば検討すると応じたこともある。 西への信頼が統一を呼んだ 韓半島の統一よりもはるかに困難とされたドイツの統一は、東ドイツ住民の西独に対する信頼が定着していたからこそ実現できた。その根源には、学生と政治指導者とを問わず、進歩・左派陣営に理念的原則性があったからだ。 北韓の人権問題をまじめに考えるなら、法案の成立よりも生存権次元での人道支援を優先すべきだとする、韓国左派の論理は明らかに逃げをうつものだ。 東独よりはるかに残虐な北韓独裁は、人道的支援さえも意のままに管理・統制し、生存権次元の支援さえ住民には届かない現実から目をそむけている。 ■□ 人権問題と在日同胞 独裁が再生産する差別…被害者=総連同胞こそ行動を 人権とは、極めて高度な判断をともなうと同時に、誰もが自身の身に置き換えて考え、感じ取ることができる問題でもある。とくに在日同胞は、民団系と総連系とを問わず、人権一般に対して問題意識が高く、自身に直接関わる北韓絡みの人権には鋭敏にならざるを得ない。 第1に、自らに人権を虐げられてきた歴史があり、現在もなお脅かされている現実がある。 第2に、その主たる要因が大量殺戮兵器の開発と武力挑発、日本人ら外国人拉致や麻薬密売など国際犯罪を恣行する北韓独裁によって、同胞に対する日本社会の差別・迫害意識が再生産されていることにあり、住民の人権を省みない独裁体制がその暴挙を可能にしていることを知っている。 第3に、現在20万人に達していると推測される北送同胞とその家族の現況を心配するだけでなく、体制混乱がさらに進めばよそ者として迫害されかねないとの深刻な不安を抱いている。 総連も実は、人権をよく口にしてきた。しかし、方向は常に正反対だった。07年には民主労働党など、韓国のいわゆる進歩系14団体とソウルで「人権蹂躙報告会」を開いたこともある。そこでは、「拉致問題を政治的に誇張して被害者を装い、加害者としての歴史的責任」を回避し、「在日同胞を人質にして迫害する日本当局の悪事」を大々的に非難した。 今こそ自らを顧みるときだ 植民地支配によって我が民族を根こそぎ奪おうとした大罪を持ち出し、情状酌量を乞うがごとき卑屈さ、自分自身の問題でもある北韓の人権を棚に上げて事を構える厚かましさは、同胞たちをあきれさせた。 現在も、自らを顧みることなく、高校無償化が朝鮮高校に適用されないのは人権蹂躙だと主張してはばからない。 北韓の人権問題に対して在日同胞は、なかでも総連同胞は、率先して発言し、行動する必要がある。分断構造が地殻変動期にある今、人権こそは在日同胞がその歴史的瞬間に積極的に関与するキーワードである。 ■□ 北韓人権法(案) 「北韓人権法案」の提案理由および主要内容は次の通り。2008年12月に国会議員20人によって発議された。 ◆提案理由 人権は人類普遍の価値として、すべての人に保障されねばならないにもかかわらず、北韓においては子どもと老弱者たちが食糧・医薬品などの不足によって健康と生命を脅かされており、北韓の体制下で住民は過酷な人権蹂躙によって苦痛を受けている。 この法は、食糧・医薬品の提供など北韓に対する人道的支援を活性化し、その支援を必要とする北韓住民に伝達できるよう、伝達過程の透明性を確保し、北韓住民の人権増進のための国際的な協力関係を構築するなど、北韓住民が人間としての尊厳と価値を有し、幸福を追求する権利を持つことができるよう、北韓住民の基本的生存権の確保と人権増進のための制度的装置と手段をつくろうとするものである。 ◆主要内容 ▽北韓住民に対する人道的支援と人権保護に必要な事項を規定することにより、住民の基本的生存権を確保し、人権の増進に寄与することを目的とする。 ▽国家は、すべての北韓住民が人間としての尊厳と価値を有し、幸福を追求する権利があることを確認し、政治・経済・社会・文化などすべての生活領域において、住民たちの個人的人権を増進するために、あらゆる努力を尽くさねばならない。 ▽北韓人権に関する政策を諮問するために、統一部に北韓人権諮問委員会を置く。 ▽統一部長官は3年ごとに、北韓住民に対する人道的支援と人権増進に関する基本計画を樹立し、関係中央行政機関の長は毎年、基本計画に基づいて所管業務に関する執行計画を樹立・実践する。 ▽政府は北韓の人権に関連し、国際社会の北韓人権増進活動と協議・協力し、これに関する政府の政策を効果的に実施するため、外交通商部に北韓人権大使を置く。 ▽国家は、北韓住民に対する支援が国際的に認定された人道基準に基づいて伝達・分配・監視され、支援を必要とする北韓住民に伝達されねばならず、政治的・軍事的用途など他の用途に利用されないことなどを条件に支援する。 ▽国家は北韓住民の人権増進のために、人的交流・情報交換など関連国際機構・国際団体及び外国政府などとの協力体系を構築、北韓人権問題に対する国際社会の関心を高めるために努力する。 ▽北韓の人権侵害事例とその証拠を体系的に収集・記録・保存するために、国家人権委員会に北韓人権記録保存所を置く。 ▽国家人権委員会は、北韓の人権実態を調査し、重要事項に対する報告書を国会に提出しなければならず、同実態調査及び報告は憲法第10条以下に規定された基本権の類型別・内容別に具体的にしなければならない。 ▽国家は、南北間の民間次元の交流・協力の対象と範囲を拡大するなど、南北交流・協力の強化を通じた北韓住民の人権増進のために努力する。 ▽政府は、北韓住民に対する支援と人権増進に関連する民間団体の活動を積極支援するようにし、民間団体に対してその活動に必要な経費の全部または一部を補助できるようにする。 ■□ 北韓の出身成分概要
 出身成分によって差別する北韓の成分政策は、住民を分轄統制する根幹になっている(「北韓人権白書2010」より) (2011.8.15 民団新聞) |